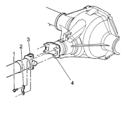
Cadillac U-Joint Is Loose
Certain 2015 Cadillac Escalade and Escalade ESV vehicles equipped with a 6.2L engine and 8-speed automatic transmission may have a condition in which the U-joint retainer bolts lose index.
If this occurs, a clunking noise may be heard when changing vehicle speed. If this condition is not corrected, reduced clamp load may cause the propeller shaft to move relative to the axle yoke, resulting in a vibration and possible separation of the propeller shaft from the axle.
Replace the two U-joint retainers and the four U-joint retainer bolts with new bolts that include an adhesive patch. Retainers are available as P/N 23107857 and bolts P/N 11548472. Tighten the new bolts to 18 lb-ft (25 Nm).
About the Author
Mike Mavrigian
Motor Age Editor
Mike Mavrigian has written thousands of automotive technical magazine articles involving a variety of specialties, from engine building to wheel alignment, and has authored more than a dozen books that crisscross the automotive spectrum. Mike operates Birchwood Automotive, an Ohio shop that builds custom engines and performs vintage vehicle restorations. The shop also features a professional photo studio to document projects and to create images for articles and books.
Information courtesy of Mitchell 1
Information for Technical Service Bulletins comes from ProDemand, Mitchell 1's auto repair information software for domestic and import vehicles. Headquartered in San Diego, Mitchell 1 has provided quality repair information solutions to the automotive industry since 1918.

